"Особые свойства русского языка" РЯ-44Глас народа

Обсуждение альтернативных версий происхождения слов, лингвистических теорий, предложений по реформированию русского языка
Аватара пользователя
Автор темы
Валентин Навескин
ВПЗР
ВПЗР
Всего сообщений: 2660
Зарегистрирован: 18.04.2013
Образование: высшее естественно-научное
Профессия: Архитектор, композитор
Откуда: Москва
Возраст: 88
 Re: "Особые свойства русского языка" РЯ-44

Сообщение Валентин Навескин »

Букварёв:задачи о четырех кубах
......... Букварёв@Вера в куб .............

Полагаю, в нашу с вами историю я уже вошёл.

Добавлено спустя 7 минут 36 секунд:
Эх-ма: ... Степь, да степь кругом ...

Анатоль, есть предложение: челночный обмен репликами – ваша очередь.
И ваша Букварёв
Интеллектуальная собственность. Валентина Викторовича Навескина ©
«Жизнь продолжается – соболезнования страждущим»/561
… 561@165 … «Чёрный квадрат»/165, "русский народ"-165, компьютер/165
Реклама
Аватара пользователя
Марго
Гениалиссимус
Гениалиссимус
Всего сообщений: 13772
Зарегистрирован: 11.11.2009
Лучшие Ответы: 2
Образование: высшее гуманитарное
Откуда: Моcква
 Re: "Особые свойства русского языка" РЯ-44

Сообщение Марго »

Анатоль:А просто сумма цифр — 28 — показалась слишком скучной. Ну, три семёрки ещё что-то пробуждают, но четыре — явный перебор :-)). Хотя если и 2+8 взять, то можно сказать, что попал в десятку! Если же и тут просумировать: 1+0 = 1, то вообще интерпретаций немерено!
И даже без суммирования - насчёт 1 и 0 можно найти рассуждения!
:shock:
Все мозги разбил на части, все извилины заплёл...

Анатоль, я вон даже одной девяткой обсчиталась (думала, их девять), а Вы мне тааакие задачки... :cry:
Аватара пользователя
Автор темы
Валентин Навескин
ВПЗР
ВПЗР
Всего сообщений: 2660
Зарегистрирован: 18.04.2013
Образование: высшее естественно-научное
Профессия: Архитектор, композитор
Откуда: Москва
Возраст: 88
 Re: "Особые свойства русского языка" РЯ-44

Сообщение Валентин Навескин »

Анатоль, я продолжаю
На 28-ом месте находится знак «Ъ» (Ъ/28)
Присмотритесь повнимательнее, – похож на ключ?
Ещё как похож …

Слово «ключ»/82
(к=12, л=13, ю=32, ч=25,) = 82 ...>… Ого!
Так это ж знаки наоборот

…………… 28@82..................

Но это его, Навескина ключ?!

Угу, не ошиблись
Навескина/82
(н=15, а=1, в=3, е=6, с=19, к=12, и=10, н=15, а=1,) = 82

И только-то? Подстроил …? Есть продолжение:

Человека/82
(ч=25, е=6, л=13, о=16, в=3, е=6, к=12, а=1,) = 82

И что это значит, что за этим стоит, от какой двери этот ключ/82 человека/82?

Добавлено спустя 29 минут 20 секунд:
Смотрите-ка что дальше
Возведение в степень: два в степени восемь ровно 256.
Или как говорит наша Марго, чтобы не ошибиться:

…. (2∙2∙2∙2∙2∙2∙2∙2) = 256 ….. типа 2#8

................... 28 ...>... 2#8....................

(типа два в степени восемь)

Наш Букварёв знает, что в программировании число 256 одно из определяющих:
биты, байты … это уж точно не в ту степь, а там ещё неизвестно, что важнее …

А вот то, что сумма имён фараонов Гизе равна [Хеопс/81+Хефрен/90+Микерин/85] = 256
Это для нашей гипотезы очень важно.
Интеллектуальная собственность. Валентина Викторовича Навескина ©
«Жизнь продолжается – соболезнования страждущим»/561
… 561@165 … «Чёрный квадрат»/165, "русский народ"-165, компьютер/165
Аватара пользователя
Анатоль
по чётным - академик
по чётным - академик
Всего сообщений: 1211
Зарегистрирован: 07.04.2012
Образование: высшее естественно-научное
Откуда: Москва
 Re: "Особые свойства русского языка" РЯ-44

Сообщение Анатоль »

      Всё бы хорошо с ключом, но он появился недавно. Наш номер 449-(6) поменяли на 145-(8). А значит раньше было 33! Т.е. вообще Я — и никаких гвоздей :-))
Аватара пользователя
Букварёв
заслуженный писатель форума
заслуженный писатель форума
Всего сообщений: 339
Зарегистрирован: 01.09.2013
Образование: среднее
Профессия: программист
Откуда: Мытищи
Возраст: 43
 Re: "Особые свойства русского языка" РЯ-44

Сообщение Букварёв »

Валентин Навескин:челночный обмен репликами – ваша очередь.
И ваша Букварёв
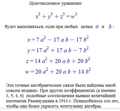
Моя реплика нормальная: самые главные не ваши малозначимые числа, только эти:

7 14 17 20

Если не догадаетесь, почему, то подробно-подробно объясню. Скажу только - Рамануджан отдыхает!
Аватара пользователя
Автор темы
Валентин Навескин
ВПЗР
ВПЗР
Всего сообщений: 2660
Зарегистрирован: 18.04.2013
Образование: высшее естественно-научное
Профессия: Архитектор, композитор
Откуда: Москва
Возраст: 88
 Re: "Особые свойства русского языка" РЯ-44

Сообщение Валентин Навескин »

Букварёв
"Как много есть на свете вещей, которые мне не нужны"!
Сократ
К тому же, - офтоп.
Интеллектуальная собственность. Валентина Викторовича Навескина ©
«Жизнь продолжается – соболезнования страждущим»/561
… 561@165 … «Чёрный квадрат»/165, "русский народ"-165, компьютер/165
Аватара пользователя
Букварёв
заслуженный писатель форума
заслуженный писатель форума
Всего сообщений: 339
Зарегистрирован: 01.09.2013
Образование: среднее
Профессия: программист
Откуда: Мытищи
Возраст: 43
 Re: "Особые свойства русского языка" РЯ-44

Сообщение Букварёв »

Нет, Навескин, не оффтоп. Числа, что я привел - это шедевр алгебры. Можно даже сказать - жемчужина.
Аватара пользователя
Автор темы
Валентин Навескин
ВПЗР
ВПЗР
Всего сообщений: 2660
Зарегистрирован: 18.04.2013
Образование: высшее естественно-научное
Профессия: Архитектор, композитор
Откуда: Москва
Возраст: 88
 Re: "Особые свойства русского языка" РЯ-44

Сообщение Валентин Навескин »

Семиотика, Букварёв, мы имеем дело со знаками,- с таковыми в русском языке.
Остальное нам не интересно для доказательства правоты, для правоты в рамках этих заданных ограничений.
Смотрели «Форт Баярд» - вот что-то в этом роде.
А потому хотелось бы посмотреть, как ваш последний числовой аргумент работает в этом направлении (именно в этом).
Интеллектуальная собственность. Валентина Викторовича Навескина ©
«Жизнь продолжается – соболезнования страждущим»/561
… 561@165 … «Чёрный квадрат»/165, "русский народ"-165, компьютер/165
Аватара пользователя
Букварёв
заслуженный писатель форума
заслуженный писатель форума
Всего сообщений: 339
Зарегистрирован: 01.09.2013
Образование: среднее
Профессия: программист
Откуда: Мытищи
Возраст: 43
 Re: "Особые свойства русского языка" РЯ-44

Сообщение Букварёв »

Валентин Навескин, у вас кишка будет тонка, чтобы эти числа превратить в науку. Смотрите мое действительно стОящее открытие:
 Особые свойства русского языка РЯ-44 - 7171420.jpg
Аватара пользователя
ALNY
по чётным - академик
по чётным - академик
Всего сообщений: 1291
Зарегистрирован: 31.05.2010
Образование: высшее естественно-научное
Откуда: Россия, Омск
 Re: "Особые свойства русского языка" РЯ-44

Сообщение ALNY »

Это реально круто!

Но я вот что хотел сказать - думаю, что в этой задаче для нахождения полного решения требуется три, а не два параметра, поскольку неизвестных четыре. Не пробовали?
Аватара пользователя
Букварёв
заслуженный писатель форума
заслуженный писатель форума
Всего сообщений: 339
Зарегистрирован: 01.09.2013
Образование: среднее
Профессия: программист
Откуда: Мытищи
Возраст: 43
 Re: "Особые свойства русского языка" РЯ-44

Сообщение Букварёв »

Эту задачу пробовали решать такие титаны, как Эйлер, Гаусс, Лемер, Харди, Бине, Райт, Морделл , Линник и другие. Рамануджана уже называл выше. Задача с точки зрения чистой алгебры очень сложная. Все упомянутые математики проявили чудеса изобретательности, но находили лишь частные бесконечные серии. Количества параметров тоже разные: от одного до трех. Общего же решения (как для пифагоровых троек) найти пока что никому не удалось.
Чтобы голословным не быть, приведу три решения, полученные нашим математиком Линником (кстати, в них есть варианты с тремя параметрами). Как он без калькулятора такие вещи смог выудить - для меня загадка:
 Особые свойства русского языка РЯ-44 - linnik.jpg
Аватара пользователя
Автор темы
Валентин Навескин
ВПЗР
ВПЗР
Всего сообщений: 2660
Зарегистрирован: 18.04.2013
Образование: высшее естественно-научное
Профессия: Архитектор, композитор
Откуда: Москва
Возраст: 88
 Re: "Особые свойства русского языка" РЯ-44

Сообщение Валентин Навескин »

Никоим образом не прикрепляется ваш (жемчуг-офтоп), однако есть соображения


http://ru.wikipedia.org/wiki/%D1%F0%E8% ... D%E3%EE%F0


……….. (7+17+14+20) = 58 …………..

…………….. 58@85 ………………….

Нарекаю/85 портал/85 – свастика/85! …. [85-(33∙2=66)] = 19 …
……..С*/19 …. >… с Исламом дружите?

С другой стороны – об индусе …

(3+4+6+5) = 18 …………. Р/18 …. «Р» – указующий перст в Землю … ….

……… 18@81 ……… человек/81 …….. Навескин/81 … >

(Казалось бы: и чо прицепился? А теперь понятно – судьба, уважаемый)

Сриниваса Рамануджан Айенгор/266
(с=19, р=18, и=10, н=15, и=10, в=3, а=1, с=19, а=1, р=18, а=1, м=14, а=1, н=15, у=21, д=5, ж=8, а=1, н=15, а=1, й=11, е=6, н=15, г=4, о=16, р=18,) = 266

…………… (662-266) = 396 … (396: «33») = 12 ………….О!

Решение смахивает на «Ф»/22, имея в виду Земной шар … (см. ниже с ориентиром на циферблат – 3,4,5, …6 ) …. БОГ/22.

Рамануджана/100
(р=18, а=1, м=14, а=1, н=15, у=21, д=5, ж=8, а=1, н=15, а=1,) = 100

Артефакт/100 алфавитом/100; дьявол/100 выкладками/100 характера/100,
допреж/100 этикой/100.

Там у гениального индуса числа по порядку 3, 4, 5, … 6
(3,4,5) = 12 … египетский тр-к, 12/2=6 … (см. пост «Космогония»)

А на ваши числа вот что: похвально, если это так просто, но должны быть и ещё сочетания, коли есть два.
Однако, минимум – это праздник всегда – просто, и это индус Рамануджана.
Дерзайте. А трахами меряться – типа «степь да степь кругом» - уж извините …
Пока с вашей стороны такие непродуктивные предложения. Для «интерпретатора».
Интеллектуальная собственность. Валентина Викторовича Навескина ©
«Жизнь продолжается – соболезнования страждущим»/561
… 561@165 … «Чёрный квадрат»/165, "русский народ"-165, компьютер/165
Аватара пользователя
Букварёв
заслуженный писатель форума
заслуженный писатель форума
Всего сообщений: 339
Зарегистрирован: 01.09.2013
Образование: среднее
Профессия: программист
Откуда: Мытищи
Возраст: 43
 Re: "Особые свойства русского языка" РЯ-44

Сообщение Букварёв »

Валентин Навескин:с вашей стороны такие непродуктивные предложения.
Найдите тогда вашими жульническими рассуждениями продуктивные предложения! Будете стоять в одном ряду с самим Пифагором.
Аватара пользователя
Автор темы
Валентин Навескин
ВПЗР
ВПЗР
Всего сообщений: 2660
Зарегистрирован: 18.04.2013
Образование: высшее естественно-научное
Профессия: Архитектор, композитор
Откуда: Москва
Возраст: 88
 Re: "Особые свойства русского языка" РЯ-44

Сообщение Валентин Навескин »

Букварёв:жульническими
Не надо так. Будем держаться в рамках с этого момента.
Хорошо? Только аргументы ...
Мне не хотелось бы замусоривать подобными эмоциями ветку "Космогония".
Даже просто нарисовать такие схемы, потом начинить смыслом, а было всё наоборот.
О чём идёт речь там, в том посте.
....................

Схемы 21, 22, 23 – гипотезы.
Начиная от схемы 24 и далее 26, 27, 28, 29, 30, 31 обоснование.
В обосновании дана расшифровка числа Пи.
Расшифровка трёхзначных числовых групп в числовом и буквенном прочтении.
Они сопоставимы, с относительным смещением в координатах.
Это артефакт, число «6». Многие говорят – фантастика …?
Ваше мнение?
Подробное объяснение - далее по текстам ...
Интеллектуальная собственность. Валентина Викторовича Навескина ©
«Жизнь продолжается – соболезнования страждущим»/561
… 561@165 … «Чёрный квадрат»/165, "русский народ"-165, компьютер/165
Аватара пользователя
Букварёв
заслуженный писатель форума
заслуженный писатель форума
Всего сообщений: 339
Зарегистрирован: 01.09.2013
Образование: среднее
Профессия: программист
Откуда: Мытищи
Возраст: 43
 Re: "Особые свойства русского языка" РЯ-44

Сообщение Букварёв »

Чем дальше, тем скучней. Страшно далеки вы даже от арифметики. О теории чисел вообще помолчу.
Мне вас искренне жаль. Но посмотрите мои посты, полные смысла, и ваши бредни. Именно ваши бредни засоряют эту тему.
Аватара пользователя
Автор темы
Валентин Навескин
ВПЗР
ВПЗР
Всего сообщений: 2660
Зарегистрирован: 18.04.2013
Образование: высшее естественно-научное
Профессия: Архитектор, композитор
Откуда: Москва
Возраст: 88
 Re: "Особые свойства русского языка" РЯ-44

Сообщение Валентин Навескин »

Ну ...
Что теперь скажете?
(см. последний пост ... > 128*2 = 256)
Артефакт связи числа и слова доказан.
А за этим стоит многое, что ещё предстоит нам расшифровать.
Всё есть число и оно первично, слово связано с числом, но оно вторично,
ибо число 128 образовано началом "12" из расшифровки числовой шестёрки, вторая часть "12|8", т.е. само число "8", а оно из расшифровки шестёрки в слове
Попытайтесь осмыслить продолжение: кто, когда, каким образом сформировал русский алфавит таким образом, что им можно раскрыть сакральное знание и почему.
Интеллектуальная собственность. Валентина Викторовича Навескина ©
«Жизнь продолжается – соболезнования страждущим»/561
… 561@165 … «Чёрный квадрат»/165, "русский народ"-165, компьютер/165
Аватара пользователя
Автор темы
Валентин Навескин
ВПЗР
ВПЗР
Всего сообщений: 2660
Зарегистрирован: 18.04.2013
Образование: высшее естественно-научное
Профессия: Архитектор, композитор
Откуда: Москва
Возраст: 88
 Re: "Особые свойства русского языка" РЯ-44

Сообщение Валентин Навескин »

События в Кении, зловещие совпадения в СМИ,- затмили этот пост.
В суматохе переезда с дачи, наладке компа, хозяйственных проблемах была потеряна, ускользнула тема вероятной поддержки в СМИ моего открытия - опоздал "интерпретатор".
Но пусть всё идёт своим чередом.
…………….

Интересное наблюдение тут вскрылось.
Как я понимаю букву «Ё» пишут нынче по желанию, т.е. хочешь – пишешь, а не хочешь – можешь писать «Е» без умляута, но какого, особого в виде двух точек.
Спрашивается – почему такая нерешённая шарада продолжается вот уже несколько десятилетий. Предлагается к рассмотрению версия «интерпретатора»

…………. Букварёв ……………..

Именно так написано с буквой «ё». Но посмотрите, что получается в числах.

БукварЁв/67
(б=2, у=21, к=12, в=3, а=1, р=18, ё=7, в=3,) = 67


Конечно, ник поставлен для перевода ударения на конец слова
Но если написать так, как принято в литературе, т.е. с буквой «е», то ударение несомненно переносится с середину слова, и гематрия его, этого слова, будет иной на единицу меньше (ё/7, но е/6):
БуквАрев/66
(б=2, у=21, к=12, в=3, А=1, р=18, е=6, в=3,) = 66


И что примечательно, значение ника в этом случае как-то потухло с определённым акцентом на Букварь вместо Буква
Однако, вся желчь постов этого семейства выливается в осмысление представленного чертёжа, где кольцо числовой шестёрки (она с лева) выражено следующими точками:

………… (15+4+16+10+1+7+2)+12 = 67 ………………….

И на единицу меньше, т.е. при Е/6, число 66, а ведь это число «интерпретатора».

Но при видимой зеркальности 67@76, когда сумма точек буквенной шестёрки представлена другими точками и в другом кольце (это уже с права) даётся подчеркивании е связи буквы и слова в гематрии.

……………… (10+12+7+(6+14)+15+1+3)+8 = 76 ………..

Кроме того, при прочтении ника «Букварев» с изменением «ё» на «е» в зеркальном прочтении мы имеем:

………………. Букварев@веравкуБ ………

Что же подразумевает это выражение «Вера в куб», которое «столь пышным букетом украсило и без того на праздничный стол»

……….. (Две точки)/97 поддержки/97. СФИНКС/97 ………………

Этими двумя точками из слова ОН поддерживает «интерпретатора» в чертеже, в сакральном знании чертежа куба в кольце шестёрки.


Изображение

«Интерпретатор» представляет геометрический образ расшифровки арабской библии


Изображение


Сумма активных точек в расшифровке равна:

………………. [(11+16+8+5+12+14) = 66]+15 = 81 ….. Навескин/81 …
Интеллектуальная собственность. Валентина Викторовича Навескина ©
«Жизнь продолжается – соболезнования страждущим»/561
… 561@165 … «Чёрный квадрат»/165, "русский народ"-165, компьютер/165
Аватара пользователя
Avgust
лауреат и орденоносец
лауреат и орденоносец
Всего сообщений: 702
Зарегистрирован: 25.08.2013
Образование: высшее техническое
Профессия: инженер-гидротехник
Откуда: Москва
Возраст: 75
 Re: "Особые свойства русского языка" РЯ-44

Сообщение Avgust »

Букварев наоборот - это вера в куб. Какой еще куб и какая такая вера?
Аватара пользователя
Автор темы
Валентин Навескин
ВПЗР
ВПЗР
Всего сообщений: 2660
Зарегистрирован: 18.04.2013
Образование: высшее естественно-научное
Профессия: Архитектор, композитор
Откуда: Москва
Возраст: 88
 Re: "Особые свойства русского языка" РЯ-44

Сообщение Валентин Навескин »

Куб - Кааба в Мекке, ислам наступает.
Заметим вскользь: в Коране 114 сур.
Посмотрите на расшифровку, каждая сторона каркаса куба (стороны геометрически равны) характеризуется проекциями на оси ординат как "11" и "4"

........... "11", "4" ...>... 11 |+| 4 ...>... "114" ................
Интеллектуальная собственность. Валентина Викторовича Навескина ©
«Жизнь продолжается – соболезнования страждущим»/561
… 561@165 … «Чёрный квадрат»/165, "русский народ"-165, компьютер/165
Аватара пользователя
Avgust
лауреат и орденоносец
лауреат и орденоносец
Всего сообщений: 702
Зарегистрирован: 25.08.2013
Образование: высшее техническое
Профессия: инженер-гидротехник
Откуда: Москва
Возраст: 75
 Re: "Особые свойства русского языка" РЯ-44

Сообщение Avgust »

С ислама я сдеру три шкуры:
В науках мусы - муть Ниндзя.
В Коране есть, однако, суры -
Их сто четырнадцать, друзья!
Аватара пользователя
Автор темы
Валентин Навескин
ВПЗР
ВПЗР
Всего сообщений: 2660
Зарегистрирован: 18.04.2013
Образование: высшее естественно-научное
Профессия: Архитектор, композитор
Откуда: Москва
Возраст: 88
 Re: "Особые свойства русского языка" РЯ-44

Сообщение Валентин Навескин »

Avgust:В Коране есть, однако, суры -
Однако, продолжим в духе толерантности.
Был ли он отлучён от церкви – Ф.М. … ?

Ф.М. Достоевский. Преступление и наказание.

-- Да вы что думаете? – кричал Разумихин, еще более возвышая голос, -- вы думаете, я за то, что они врут? Вздор! Я люблю, когда врут! Враньё есть единственная человеческая привилегия перед всеми организмами. Соврёшь – до правды дойдёшь! Потому я и человек, что вру. Ни до одной правды не добирались, не соврав наперёд раз четырнадцать, а может сто четырнадцать, а это почётно в своём роде; ну, а мы и соврать то своим умом не умеем. Ты мне ври, да только по-своему, и тогда я тебя поцелую. Соврать по-своему - ведь это почти лучше, чем правда, по одному по чужому. В первом случае ты человек, а во втором – ты только что птица! Правда не уйдёт, а жизнь заколотить-то можно; примеры были. Ну, что мы теперь? Все-то мы теперь, все без исключения, по части науки, развития, мышления, изобретений, идеалов, желаний, либерализма, рассудка, опыта, и всего, всего, всего, всего, всего ещё в предуготовительном классе гимназии сидим! Понравилось чужим умом прибавляться – въелись. Так ли?
Так ли я говорю? – кричал Разумихин, сжимая руки обеих дам.
О боже мой, проговорила бедная Пульхерия Александровна,
Так-так, … хоть я с вами и не во всём согласна, серьёзно прибавила Авдотья Романовна, и тут же вскрикнула, до того больно на этот раз стиснул он ей руку
Интеллектуальная собственность. Валентина Викторовича Навескина ©
«Жизнь продолжается – соболезнования страждущим»/561
… 561@165 … «Чёрный квадрат»/165, "русский народ"-165, компьютер/165
Аватара пользователя
Avgust
лауреат и орденоносец
лауреат и орденоносец
Всего сообщений: 702
Зарегистрирован: 25.08.2013
Образование: высшее техническое
Профессия: инженер-гидротехник
Откуда: Москва
Возраст: 75
 Re: "Особые свойства русского языка" РЯ-44

Сообщение Avgust »

О, Достоевский! О, марал!
Лгуны все - хуже лешего.
Навескин никогда не врал,
Он лишь лапшу навешивал.
Аватара пользователя
Автор темы
Валентин Навескин
ВПЗР
ВПЗР
Всего сообщений: 2660
Зарегистрирован: 18.04.2013
Образование: высшее естественно-научное
Профессия: Архитектор, композитор
Откуда: Москва
Возраст: 88
 Re: "Особые свойства русского языка" РЯ-44

Сообщение Валентин Навескин »

Avgust:Навескин никогда не врал,
Он лишь лапшу навешивал.
Если прибегнуть к образным метафорам нашего уважаемого ANLY,
то вы тоже "... кэфир не лубитэ ...".
А, если о слухе, то у автоара он абсолютный
Была такая песенка: "Люблю я макароны ...."
"Интерпретатор" к заявленному продукту относится сдержанно
Исполнитель её сбежал из совка в те далёкие времена и потерялся ...
Но не потеряемся мы и спросим художника:
ну а если по-чесноку: как вы считаете Разумихин положительный герой в романе.
Интеллектуальная собственность. Валентина Викторовича Навескина ©
«Жизнь продолжается – соболезнования страждущим»/561
… 561@165 … «Чёрный квадрат»/165, "русский народ"-165, компьютер/165
Аватара пользователя
Князь Мышкин
Гениалиссимус
Гениалиссимус
Всего сообщений: 7226
Зарегистрирован: 01.07.2011
Образование: высшее естественно-научное
Профессия: Программист
Откуда: Стокгольм
 Re: "Особые свойства русского языка" РЯ-44

Сообщение Князь Мышкин »

Валентин Навескин:... ну а если по-честному: как вы считаете Разумихин положительный герой в романе.
Мы переходим на обсуждение героев Достоевского?!
О! Тогда, боюсь, что я заговорю Вас до полной отключки! :wink:
А душа, уж это точно, ежели обожжена:
справедливей, милосерднее и праведней она...
(Булат Шалвович Окуджава)
Аватара пользователя
Автор темы
Валентин Навескин
ВПЗР
ВПЗР
Всего сообщений: 2660
Зарегистрирован: 18.04.2013
Образование: высшее естественно-научное
Профессия: Архитектор, композитор
Откуда: Москва
Возраст: 88
 Re: "Особые свойства русского языка" РЯ-44

Сообщение Валентин Навескин »

Князь Мышкин:героев Достоевского
Вопрос поставлен конкретно - Разумихин?
Интеллектуальная собственность. Валентина Викторовича Навескина ©
«Жизнь продолжается – соболезнования страждущим»/561
… 561@165 … «Чёрный квадрат»/165, "русский народ"-165, компьютер/165
Ответить Пред. темаСлед. тема
  • Похожие темы
    Ответы
    Просмотры
    Последнее сообщение